專利申請
智權審議委員會期程
第一季
提案截止日:2月中旬
智審會開會日:3月初
第一季
第二季
提案截止日:4月底
智審會開會日:5月底
第三季
提案截止日:7月底
智審會開會日:8月底
第三季
第四季
提案截止日:10月底
智審會開會日:11月中旬
流程
第一步
發明人提出專利申請
研發成果專利申請表
研究成果專利申請說明書
國科會計畫核定清單*
第一步
第二步
進行專利評估
初步專利分析檢索
前後引證檢索與可專利性評估
未來商業化使用可能性確認
第三步
智權委員會進行審查
領域專家學者提供建議
由智權委員會進行決議
必要時得邀請外部專家學者
第三步
第四步
學校委託事務所
專利申請維護作業流程圖

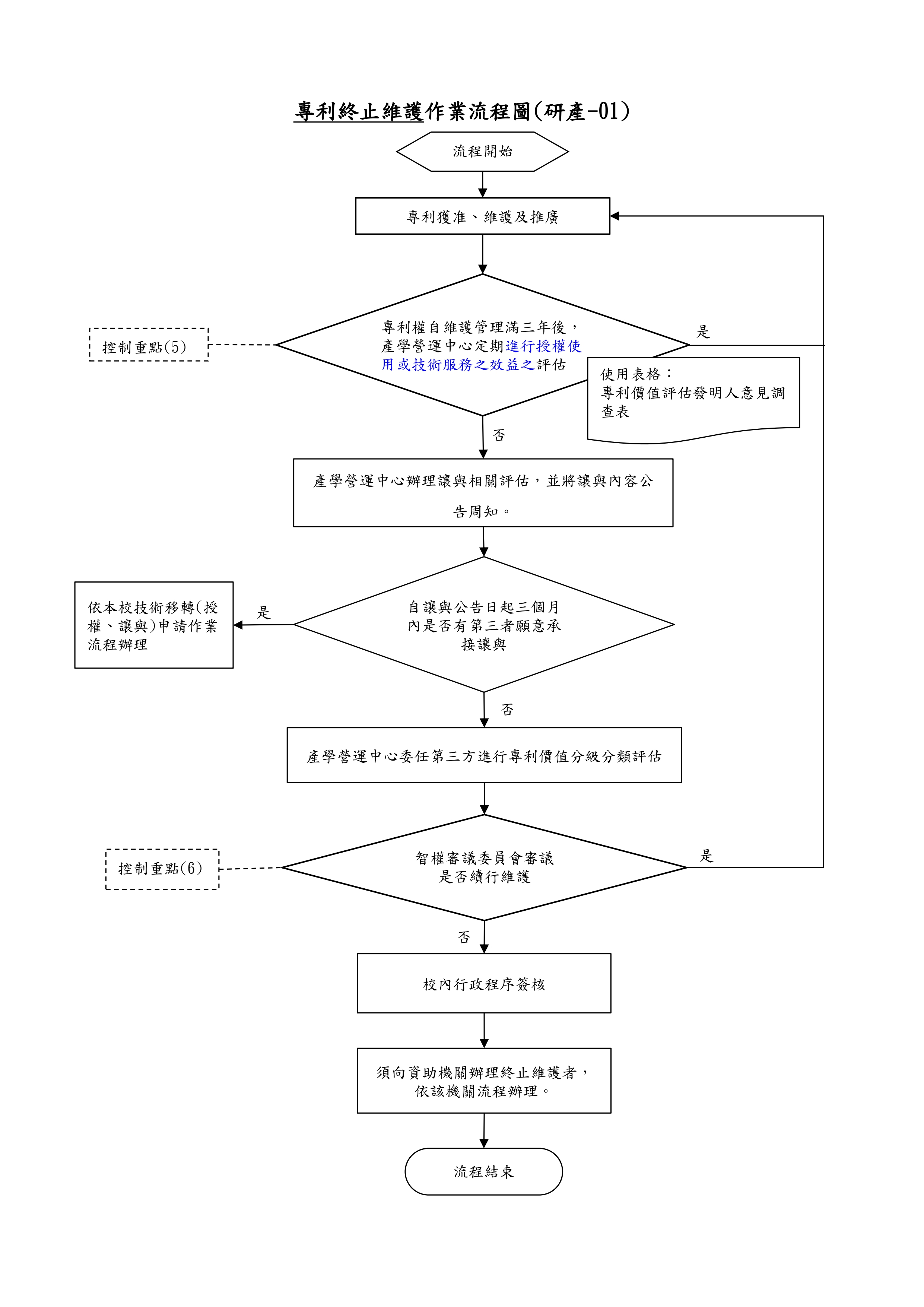
專利終止維護作業流程圖

新制
依據本校研發成果管理與推廣辦法「112學年度第1次校務基金管理委員會會議修正通過(112年10月26日)」,實施新制的專利申請及維護管理費用之分攤規定。

舊制
依據本校研發成果管理與推廣辦法「111學年度第3次校務基金管理委員會會議修正通過(112年6月9日)」第八條規定,專利申請及維護等相關費用(含事務所服務費及其他依法令應繳納之專利規費),除智權審議委員會另有決議得以其他比例分擔外,依辦法於扣除補助機關之補助金額後,按以下分攤基準表分攤剩餘金額。
